
Migrating from VMware to Proxmox: What You Need to Know
Due to Broadcom’s recent licensing changes, many organizations are exploring alternatives. Proxmox VE Server has emerged as a strong contender in the “alternatives to VMware” space.
It is free and open-source with the possibility of paying for support. It also contains built-in clustering, Live Migration capabilities, software-defined storage with Ceph, and a strong and active community with lots of engagement and knowledge-sharing.
Migrating from VMware to Proxmox is not an easy undertaking and requires serious consideration. Let’s walk through migrating from VMware to Proxmox and get an overview of this process, along with gotchas you need to consider.
Why consider migrating to Proxmox?
Proxmox has many great features and capabilities, especially for an open-source hypervisor. For one, it is highly intuitive and most VI admins coming from VMware vSphere will find they can quickly get up to speed with Proxmox.
It also offers many enterprise features, including live migration, Ceph HCI software-defined storage, HA clustering, and a no-cost backup solution in Proxmox Backup Server (PBS). So, for businesses that are seeing the 2-5x license increase for VMware vSphere, migrating to Proxmox can potentially be a substantial savings in licensing, while still having many of the features offered by vSphere.
In this article, we’ll cover:
- How to Migrate from VMware to Proxmox: Key planning tasks, stakeholder roles, OS and network dependencies, and use of Proxmox’s migration wizard.
- Preparation & Pilot Migrations: Selecting and converting an application’s VMs, uninstalling VMware Tools, testing in Proxmox, and evaluating performance.
- Bulk Migration at Scale: Automating VM conversions, monitoring a Proxmox cluster, and ensuring platform reliability.
- Backups and training: Redesigning backup and disaster-recovery with Hornetsecurity’s VM Backup (including immutable cloud backup), and admin training resources.
- Support & Maintenance: Options for commercial support in an open-source environment.
How to migrate from VMware to Proxmox
Any migration between platforms involves more than just flipping a switch. You need to be clear about the scope of your project, and the technologies you are going to use for the migration. Also, your migration plan needs to include things like guest OS compatibility, how you will design your network, storage configuration, and any downtime during the migration.
Keep in mind that you need to have everyone involved that will need to ensure that storage configuration, network segmentation (including VLANs), and disaster recovery, security, monitoring, etc are configured correctly. In small to medium-sized organizations a single system administrator may fill all the required roles. In larger organizations, this may involve several different teams.
Supported guest OS and pre-migration checks
Before getting started with migrating your virtual machines from your VMware vSphere environment, be sure to document everything, including things like OS versions and making sure the guest operating systems running in VMware are compatible and supported by Proxmox’s QEMU/KVM drivers.
Deciding how to handle VMware tools, planning their uninstallation is also an important factor. Most will find that uninstalling VMware Tools from their guest operating system before migration may be the easiest approach. If you don’t, you can still clean up the VMware Tools installation, but it is more cumbersome and involves running a PowerShell script to clean up the installation.
Network configuration
Before migration, be sure to map existing vSphere distributed switches, or vSphere Standard Switches and their respective port groups to Proxmox Linux bridges and Proxmox-specific configurations (e.g., vmbr0, vmbr1).

You will want to make sure that you have your Proxmox networks validated for the specific VLANs that are currently used with VMware vSphere.
Storage configuration and layout
The storage configuration on your Proxmox cluster should be configured so you know the mappings between your existing VMFS, NFS, and vSAN datastores and how these will translate to Proxmox storage. In Proxmox, these will likely be ZFS pools, Ceph HCI storage, LVM, or a directory that is shared between the Proxmox cluster hosts.
VM dependencies
For legacy applications that require stacks of VMs to operate in tandem with specific dependencies in place, make sure you group your VM migrations by application or services. This will allow you to successfully migrate these dependent virtual machines together to minimize downtime and any unexpected outages.
The Proxmox VMware Import Wizard
A game changer for VMware VI admins came in late 2024 when Proxmox released the Import Wizard. With the Import Wizard, Proxmox admins now have a way to officially migrate VMware ESXi virtual machines to their Proxmox host environments.
Be sure to reference the official Proxmox Guide to Migrating to Proxmox here: Migrate to Proxmox VE – Proxmox VE.
Connect to your source ESXi server
To get started with the migration wizard to migrate from VMware ESXi, navigate to the Datacenter > Storage view. Then click the Add button. When you click Add, you will see ESXi listed at the bottom.

Once you click the ESXi option, you will be presented with the dialog box below that prompts you to add your ESXi server. You can fill in your information as you see below, replacing it with values for your environment. If you are still using the standard self-signed certificate, you need to check the box Skip Certificate Verification. Then click Add.

Once you add the host, you will see it appear underneath your PVE host as a type of storage location. Below we have the test-esxi node listed and the storage type is “ESXi”.

Below is clicking on the ESXi storage and browsing the datastore.

When clicking on one of the virtual machines, you will see the Import option become available.

Once you click on the virtual machine you want to import and click the Import button, you will see the following dialog box. Here you see the configuration that gets pulled across, including the CPU and memory configuration and the target storage in Proxmox VE Server. Once you are ready to import, click the Import button in the dialog box.

The import process begins.

Once the conversion process completes successfully, you will see the VMware ESXi virtual machine in your Proxmox VE Server inventory.

Pro Tip: Test the wizard on non-critical VMs first to evaluate performance and spot any unsupported hardware configurations that might cause issues.
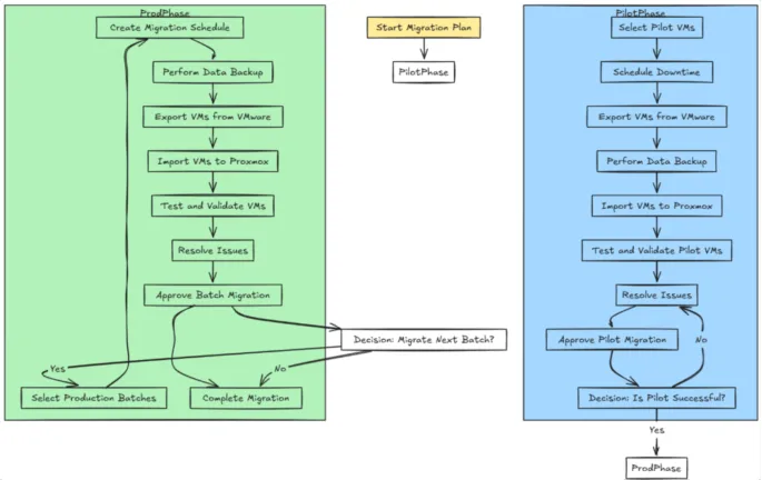
Preparation & Pilot Migrations
After planning and performing a test on a few ad-hoc test VMs, the next phase is to execute a controlled pilot migration. This process will help to validate the process and tools before tackling production workloads.
Keep in mind a few key considerations when planning your pilot groups. These include the following:
- Application grouping: Identify a non-critical application stack (e.g., dev/test or a small microservice) with 3–5 VMs as your first application group.
- Define success criteria: Specify performance baselines in VMware ESXi, including CPU, RAM, I/O, and network latency and then compare this with your Proxmox VE Server environment, so you can compare before and after migration.
- Stakeholder sign-off: Obtain approval from application owners and the security team for your first pilot group.

Proposed steps for migration to Proxmox
Below is an outline of steps to complete as you plan on your migration from VMware ESXi to Proxmox VE Server.
Inventory and baseline performance
- Document VM configurations, including vCPU count, memory, disk size, NIC settings.
- Capture performance metrics in VMware (via vCenter) and note any storage latency concerns.
Uninstall VMware Tools
- Inside each VM, run the VMware Tools uninstaller while it is in the VMware ESXi environment. If you wait until the VM has been migrated to Proxmox, you will receive an error when attempting the uninstallation. However, there is a free and open-source script from the community to remove VMware Tools. You can find it here: VMware Tools Removal Script.
- Reboot to ensure removal of VMware-specific drivers.
Run Proxmox Import Wizard
- Follow the wizard steps (see previous section).
Install Proxmox Guest Tools
- In the migrated VM, install the QEMU Guest Agent (apt install qemu-guest-agent on Debian/Ubuntu or equivalent). Think of this like VMware Tools for Proxmox.
- Enable the agent in the Proxmox VM Hardware settings for improved guest-host integration (shutdown, freeze, thaw).
Test and Validate
- Power on the VM in Proxmox.
- Verify NIC connectivity, DNS resolution, time sync, and application responsiveness.
- Compare performance metrics to the baseline. Adjust resources if needed.
IT staff skills
Many organizations have VI admins with many years of experience managing and configuring VMware vSphere. However, this is not so common with Proxmox. A successful switch from VMware to Proxmox will require your admins to be familiar with Proxmox and have the right skills for day-to-day management and configuration.
Organizations may need to consider official Proxmox training. Proxmox.com offers instructor-led and on-demand courses for Proxmox VE Server, including clustering, storage, backups, and HA. There are also many community resources available, including forums, blogs, and YouTube content.
A valuable resource is setting up a Proxmox lab environment before planning the migration. This will allow admins to gain hands on experience with the solution and become familiar with Proxmox before the migration starts.
Migrating the entire fleet of VMs
If your pilot is successful, it’s time for the full-scale migration. This phase will definitely benefit from automation. Automating the process will save time and reduce issues from human error. You will also want to monitor things carefully and coordinate with business stakeholders to minimize disruption.
Automation tools
Proxmox contains built-in tools for automation as well as other third-party tools that can help with much of the heavy lifting. Note the following:
- REST API & CLI: Proxmox contains the pvesh CLI and REST API that can let you script VM imports. If you combine these with PowerShell or Bash to iterate over inventory lists, you can potentially invoke the import wizard programmatically, and track job status.
- Ansible Playbooks: Use Ansible’s URI module to call the Proxmox API for batch imports. Take a look at one of those modules here: community.general.proxmox module – Management of instances in Proxmox VE cluster — Ansible Community Documentation.
Monitoring Proxmox VE Server
VMware vCenter has great built-in tools for monitoring your hosts and virtual machines. Proxmox doesn’t offer the same wide range of monitoring capabilities natively. However, you can replicate much of this functionality by combining free and open-source tools.
Proxmox exposes metrics via a REST endpoint. You can use this endpoint to ingest metrics into InfluxDB and Prometheus and then visualize these in Grafana dashboards. You can also configure alerts on node health, CPU saturation, and storage latency.
Below is a screenshot of monitoring a Proxmox environment with InfluxDB, Prometheus, and Grafana.

Hornetsecurity VM Backup for Proxmox
Data protection for your virtual machine data as soon as it lands on the Proxmox VE Server environment is critical. Modern backup solutions like Hornetsecurity provide the ability to have agentless, image-level backups for Proxmox VE Server. Note the following features it offers:
- Immutable cloud backups: Store backups in an immutable S3-compatible cloud repository to guard against ransomware and accidental deletion.
- Application-Aware backups: With application-aware backups, you make sure you have application consistent snapshots for databases (SQL, Exchange) and business-critical apps.
- Granular restores: Restore entire VMs, individual disks, or specific files/folders from backups.
- Automated retention policies: Define simple rules to keep daily, weekly, and monthly recovery points without manual cleanup.
Learn more about Hornetsecurity’s VM Backup for Proxmox: VM Backup – Hornetsecurity
Support options
Proxmox VE is open source, but many teams miss the “safety blanket” of commercial support that they have with VMware vSphere. However, there are a few options here for businesses looking to make the move.
Proxmox itself provides a subscription option that provides official support tiers, including community, standard, and premium. The paid options get organizations access to the vetted enterprise update repository and SLA-backed support. There is also the option of third-party partners that provide consulting, custom development, or 24/7 managed services for break/fix and outages.
Proxmox also has a huge community-driven knowledgebase that can be found among forums, GitHub issues, blogs, and video resources found on YouTube and similar. Often these resources are enough to overcome challenges or issues.
Immutable Backup Solutions for Your Virtual Machines
Ensure your company’s peace of mind with Hornetsecurity’s VM Backup. This powerful and user-friendly solution provides robust backup and replication for Microsoft Hyper-V, Proxmox, and VMware environments, safeguarding your data from ransomware and accidental deletions.

Key Benefits:
- Tamper-proof backup data with an immutable policy.
- Rapid recovery to minimize downtime.
- Seamless cross-platform restore capabilities.
Don’t wait any longer! Schedule a demo now to explore how Hornetsecurity VM Backup supports Proxmox and can effectively protect your company’s critical data. Seize this unique opportunity to strengthen your data security.
Wrapping up
There are many considerations for organizations when deciding whether to migrate from VMware to Proxmox. When migrating to Proxmox, the savings in licensing costs can be dramatic. However, migration costs also need to include intangible expenses as well, including effort, downtime, and reskilling for IT admins.
As ith any large-scale IT project, it requires careful planning and forethought. In addition, testing with a few non-critical VMs to begin with is an absolute must to ferret out any issues before moving on to production workloads. Also, don’t forget about backups. Once the first bit of data lands in the Proxmox VE Server environment, you need to be prepared to pivot your backups of the Proxmox VE environment. Solutions like Hornetsecurity VM Backup provide a modern enterprise solution for protecting your data.
By following this roadmap, you can migrate from VMware to Proxmox and make sure your organization benefits from the cost savings without any negative impacts to the business related to the migration itself.
FAQ
What are the key benefits of migrating from VMware to Proxmox?
Migrating from VMware to Proxmox offers significant cost savings on licensing, access to advanced features like live migration and built-in clustering, and a strong community for support.
How do I prepare for the migration?
You should document current VM configurations, check OS compatibility, map network settings, and plan storage configurations to ensure a smooth transition.
What should I consider during the migration process?
Consider guest OS compatibility and network design, as well as potential downtime and necessary training for your IT staff.